2020年执业兽医重要事项

网上报名时间为6月29日至7月12日
8月3日后登录全国执业兽医资格考试网上信息平台查询预审结果。预审通过不用现场确认!预审不通过开始进入现场确认!
现场确认时间为8月3—5日。
现场确认应提交以下材料:
1、本人有效身份证件原件及2份复印件;
2、毕业证书原件及2份复印件;取得国(境)外学历的,还应提供教育部留学服务中心出具的学历学位认证书原件(或带有电子签章的电子版认证书)及2份复印件;
3、凭职称报名的人员,应提交专业技术职称证书原件及2份复印件。
报考人员可于8月10日后登录全国执业兽医资格考试网上信息平台查询审核结果,审核通过的人员可进行考试缴费。
报考人员应于9月7日至9月20日登录全国执业兽医资格考试网上信息平台自行打印准考证。
2020年9月20日开始考试,分上、下午。
千万注意:
请一个字一个字看清楚!!!!!!
第一:一定要注意时间节点,错过只能等明年!
第二:一定要注意自己考区是网上缴费还是现场缴费,本文中不写现场缴费的均为网上缴费。
第三:网上缴费方式全国统一,2020年8月3日资格审核通过的人员登录中国兽医网(www.cadc.net.cn)全国执业兽医资格考试网上信息平台,点击“自助平台”内的考试缴费功能,按规定缴费。考试费缴纳必须以考生姓名实名制一人一缴,未实名制缴费或未一人一缴造成考生信息错误而无法参加考试后果的,由报考人员本人承担。
第四:如果自己报的考区是现场缴费,文中有地址的在缴费时间内去相应地址缴费。没地址的打考区电话咨询。
第五:目前更新考试信息的考区有27个,还有几个没更新,请等待下篇推文。
北京考区
报名条件:全国统一
预审结果时间:全国统一
现场确认时间:全国统一
考试费用:四科共计164元。
缴费时间:2020年8月10日至8月14日
准考证打印时间:全国统一
考试时间:全国统一
各个考点地址和联系方式:
天津考区
报名条件:全国统一
预审结果时间:全国统一
现场确认时间:全国统一
考试费用:四科共计164元。
缴费时间:请于8月10日至14日期间进行缴费,采取网上缴费的方式进行,本人查询并获取到缴款码信息后,可通过网上支付或银行网点柜台进行缴费。
准考证打印时间:全国统一
考试时间:全国统一
各个考点地址和联系方式:
河北考区
报名条件:全国统一
预审结果时间:全国统一
现场确认时间:全国统一
考试费用:4科考试科目缴纳考试费244元,报名费10元,共计254元。
缴费时间:2020年8月10日至8月14日
准考证打印时间:全国统一
考试时间:全国统一
河北省没公布各个考点地址和联系方式:
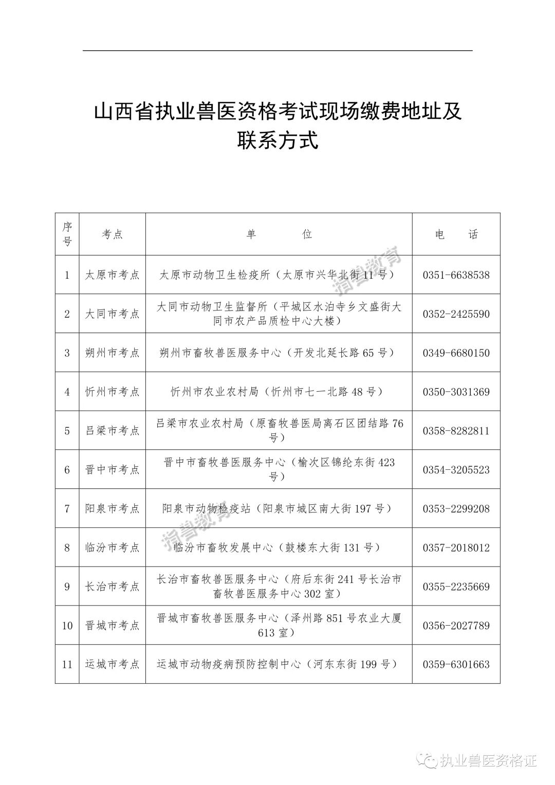
山西考区
报名条件:全国统一
预审结果时间:全国统一
现场确认时间:全国统一
考试费用:每人每科46元,4科合计184元。报名费10元。
缴费时间:2020年8月10日至8月14日
准考证打印时间:全国统一
考试时间:全国统一
各个考点地址和联系方式:
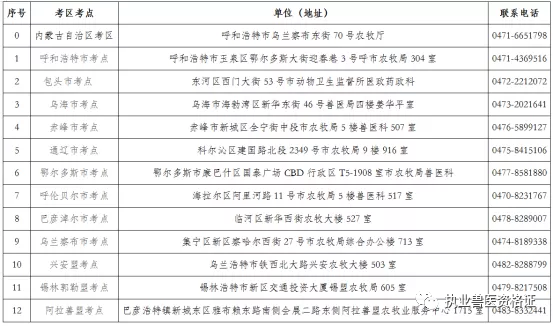
内蒙古考区
报名条件:全国统一
预审结果时间:全国统一
现场确认时间:全国统一
考试费用:兽医全科类考生每人缴纳考试费244元(每科61元)。
缴费时间:2020年8月10日至8月14日
准考证打印时间:全国统一
考试时间:全国统一
各个考点地址和联系方式:
辽宁考区
报名条件:全国统一
预审结果时间:全国统一
现场确认时间:全国统一
考试费用:费用没公布。
缴费时间:2020年8月10日至8月14日
准考证打印时间:全国统一
考试时间:全国统一
各个考点地址和联系方式:
沈阳市考点:024-22870130
大连市考点:0411-86420998
鞍山市考点:0412-2288085
抚顺市考点:024-57500776
本溪市考点:024-43103910
丹东市考点:0415-3167233
锦州市考点:0416-2110778
营口市考点:0417-2888712
阜新市考点:0418-2175986
辽阳市考点:0419-2144499
铁岭市考点:024-79860238
朝阳市考点:0421-2911205
盘锦市考点:0427-2806213
葫芦岛市考点:0429-3201828
辽宁省考区:024-23447296
吉林考区
报名条件:全国统一
预审结果时间:全国统一
现场确认时间:全国统一
考试费用:“兽医全科类”考试每人244元。
缴费时间:2020年8月10日至8月14日,报考人员可于8月10日后登陆全国执业兽医资格考试网上信息平台查询审核结果,审核通过的人员,需先关注“吉林省财政非税收缴平台”微信公众号,点击“财政票据-绑定手机”模块绑定考生手机号(绑定使用的手机号与缴费时所录入手机号保持一致),于8月10日-14日登陆全国执业兽医资格考试网上信息平台进行考试缴费。
(一)缴款流程
考生登录全国执业兽医资格考试网上信息平台选择自助平台。
1.录入网报号或有效身份证件号码、登录密码、验证码进行登录,查询需缴款信息;
2.确认缴款信息无误后点击在线缴费,在弹出框录入有效身份证件号码和手机号,点击前往收银台缴费;
3.选择支付方式、点击确认支付;
4.扫码进行支付;
5.缴款成功后可查看缴款后信息
准考证打印时间:全国统一
考试时间:全国统一
各个考点地址和联系方式:
单位名称:吉林省畜牧业管理局
单位地址:吉林省长春市人民大街1486号
联系电话:0431-88906612
江苏考区
报名条件:全国统一
预审结果时间:全国统一
现场确认时间:全国统一
考试费用:4门科目合计200元。
缴费时间:
1.2020年全国执业兽医考试江苏考区实行现场缴费。
2.缴费时间为8月10日—14日。
3.缴费地点由考生网上报名时自主选定。
准考证打印时间:全国统一
考试时间:全国统一
各个考点地址和联系方式:
咨询电话:025-86263093
浙江考区
报名条件:全国统一
预审结果时间:全国统一
现场确认时间:全国统一
考试费用:考试费标准为200元/人。
缴费时间:2020年8月10日至8月14日
准考证打印时间:全国统一
考试时间:全国统一
各个考点地址和联系方式:
安徽考区
报名条件:全国统一
预审结果时间:全国统一
现场确认时间:全国统一
考试费用:每人每科61元,共计244元。
缴费时间:2020年8月10日至8月14日
准考证打印时间:全国统一
考试时间:全国统一
各个考点地址和联系方式:
安徽考区:
安徽省动物疫病预防与控制中心,
0551-62930640,
合肥市滨湖新区洞庭湖路3355号;
合肥考点:
合肥市农业农村局,
0551-63537676,
合肥市东流路100号市行政服务中心3区B404(畜牧兽医处);
淮北考点:
淮北市畜牧中心,
0561-3111583,
淮北市农业农村局五楼;
亳州考点:
亳州市畜牧兽医局,
0558-5125675,
亳州市谯城区魏武大道与药都路交叉口向北500米路东万福大市场北门原市工商局306室;
宿州考点:
宿州市动物疫病预防与控制中心,
0557-3920564,
宿州市淮河西路306号709室;
蚌埠考点:
蚌埠市畜牧兽医水产局,
0552-3110890,
蚌埠市东海大道3115号市政府综合楼5828室;
阜阳考点:
阜阳市农业农村局(办公三区),
0558-2703966,
阜阳市清河东路金山楼二楼兽医科;
淮南考点:
淮南市畜牧兽医局,
0554-2662001,
淮南市田家庵区田大路六里站南种子公司院内;
滁州考点:
滁州市动物疫病预防与控制中心,
0550-2187802,
滁州市丰乐大道461号;
六安考点:
六安市畜牧兽医局,
0564-5158116,
六安市农业大厦909室;
马鞍山考点:
马鞍山市农业农村局,
0555-2366824,
马鞍山市印山东路2009号汇通大厦2026室;
芜湖考点:
芜湖市畜牧兽医管理服务中心,
0553-3832662,
芜湖市北京西路28号;
宣城考点:
宣城市畜牧兽医局,
0563-3023174,
宣城市双塔路178号;
铜陵考点:
铜陵市农业农村局,
0562-2870190,
铜陵市淮河大道北段110号302室;
池州考点:
池州市畜牧兽医技术推广中心,
0566-2023742,
池州市贵池区池阳路16号;
安庆考点:
安庆市畜牧兽医局,
0556-5701970,
安庆市菱湖南路168号;
黄山考点:
黄山市动物疫病预防与控制中心,
0559-2342550,
黄山市屯溪区徽山路16号市农业农村局203室。
福建考区
报名条件:全国统一
预审结果时间:全国统一
现场确认时间:全国统一
考试费用:兽医全科类224元/人。
缴费时间:2020年8月10日至8月14日,到所在设区市考点缴费(缴费地点由考生在网上报名时自主选定),逾期未交费者视为自动放弃,一旦缴费概不退还。
准考证打印时间:全国统一
考试时间:全国统一
各个考点地址和联系方式:
福建省考区办:0591-87858992
福州市考点办:0591-83339361
厦门市考点办:0592-5901351
宁德市考点办:0593-2822232
莆田市考点办:0594-2322230
泉州市考点办:0595-22398973
漳州市考点办:0596-2663618
龙岩市考点办:0597-2268653
三明市考点办:0598-8223638
南平市考点办:0599-8827269
江西考区
报名条件:全国统一
预审结果时间:全国统一
现场确认时间:全国统一
考试费用:4科合计每人200元。
缴费时间:2020年8月10日至8月14日,网上缴费,考生登录全国执业兽医资格考试网上信息平台进行缴费。http://111.205.51.16/EXAMVET/public/index.jsp
准考证打印时间:全国统一
考试时间:全国统一
各个考点地址和联系方式:
山东考区
报名条件:全国统一
预审结果时间:全国统一
现场确认时间:全国统一
考试费用:每人每科51元,4科共计204元。
缴费时间:审核通过的人员可于8月10日—14日通过全国执业兽医资格考试网上信息平台进行考试缴费。
准考证打印时间:全国统一
考试时间:全国统一
各个考点地址和联系方式:
山东省考区领导小组办公室咨询电话:
0531-87198607。
河南考区
报名条件:全国统一
预审结果时间:全国统一
现场确认时间:全国统一
考试费用:每人每科51元,共计204元/人。
缴费时间:网上缴费,8月10日至14日共5天时间,登录中国兽医网(www.cadc.net.cn)全国执业兽医资格考试网上信息平台进行。
准考证打印时间:全国统一
考试时间:全国统一
各个考点地址和联系方式:

湖南考区
报名条件:全国统一
预审结果时间:全国统一
现场确认时间:全国统一
考试费用:兽医全科类210元/人。
缴费时间:报考人员缴纳考务费时间为2020年8月10日—14日。
准考证打印时间:全国统一
考试时间:全国统一
各个考点地址和联系方式:
1、湖南省畜牧水产事务中心
长沙市潇湘中路61号
0731-85517349
2、长沙市农业农村局动物防疫处
长沙市岳麓区岳麓大道218号长沙市政府第二办公楼11楼1151室
0731-88667135
3、株洲市农业农村局畜牧兽医科
株洲市天元区泰山路153号
0731-28682389
4、湘潭市
湘潭市畜牧水产技术研究和推广中心
湖南省湘潭市雨湖区解放南路299号
0731-55512576
5、衡阳市农业农村局
衡阳市农业农村局421室
0734-8180421
6、邵阳市动物疫病预防控制中心(邵阳市兽医局)
邵阳市双清区邵石路355号兽医局二楼监督科
0739-5265913
7、岳阳市农业农村局
岳阳市岳阳楼区琵琶王路226号
0730-8687833
8、常德市畜牧水产事务中心
常德市武陵区滨湖路1888号
0736-7268219
9、张家界市畜牧水产事务中心
张家界市崇文路 293 号
0744-8230015
10、益阳市畜牧水产事务中心
益阳市大海塘龙洲北路529 号
0737-4119498
11、郴州市畜牧水产事务中心
郴州市青年大道原林业局办公楼五楼
0735-2267408
12、永州市畜牧水产事务中心
永州市冷水滩区凤凰730 号
0746-8217347
13、怀化市畜牧水产事务中心
怀化市市民服务中心九楼934室
0745-2718201
14、娄底市畜牧水产和农机事务中心
娄底市长青街东370 号1406室
0738-8318136
15、湘西土家族苗族自治州
湘西土家族苗族自治州农业农村局
吉首市世纪大道1号乾州小溪桥
0743-2128073
广东考区
报名条件:全国统一
预审结果:全国统一
现场确认时间:全国统一
考试费用:每人224元。
缴费时间:网上缴费,资格审核通过的人员应于8月10日-14日期间,登录全国执业兽医资格考试网上信息平台按要求进行缴费。考试费用一经缴纳,不予退还。
准考证打印时间:全国统一
考试时间:全国统一
各个考点地址和联系方式:
广东省执业兽医资格考试办公室咨询电话:020-37279048
广西考区
报名条件:全国统一
预审结果:全国统一
现场确认时间:全国统一
考试费用:每人每科60元,合计240元。
缴费时间:本次考试采取网上缴费的方式收取考试费用,考生可到报名时自主选定的现场确认地点领取收费凭据。
准考证打印时间:全国统一
考试时间:全国统一
各个考点地址和联系方式:
海南考区
报名条件:全国统一
预审结果时间:全国统一
现场确认时间:全国统一
考试费用:兽医全科考生缴纳考试费184元。
缴费时间:缴费时间为8月10日-14日,缴费地点为海南考区办公室和三亚考点办公室,由考生在网上报名时自主选定。海南考区办公室地址:海口市兴丹路16号海南现代农业检验检测预警指挥防控中心大楼1202房,乘车路线:可乘29、58、73路公交车到省农科院下车,咨询电话:0898-65333733;三亚考点办公室地址:三亚市西河东路教育巷02号D栋101房三亚市动物疫病预防控制中心,乘车路线:三亚汽车站后门乘4路公交车到港门村站下往前100米(山水云天大厦后面),咨询电话:0898-88360389。
准考证打印时间:全国统一
考试时间:全国统一
各个考点地址和联系方式:
海南考区办公室咨询电话:0898-65333733
重庆考区
报名条件:全国统一
预审结果时间:全国统一
现场确认时间:全国统一,重庆市考区办公室(重庆市直考点),地址:重庆市江北区建新东路3号百业兴大厦重庆市农业综合行政执法总队1310室。
考试费用:兽医全科类244元/人。
缴费时间:考务费实行网上缴纳。资格审核通过的人员登录中国兽医网(www.cadc.net.cn)全国执业兽医资格考试网上信息平台,点击考试缴费功能,按规定交纳考务费。完成网上缴费后的报考人员,需领取缴费收据的,到重庆市农业综合行政执法总队综合室打印缴费收据。
准考证打印时间:全国统一
考试时间:全国统一
各个考点地址和联系方式:
重庆市考区办公室(重庆直考点),
电话:023-67632205
四川考区
报名条件:全国统一
预审结果时间:全国统一
现场确认时间:全国统一
考试费用:每人每科65元,合计260元。
缴费时间:2020年8月10日至8月14日,登录全国执业兽医资格考试网上信息平台,进入“自助平台”栏目,点击“考试缴费”,根据系统提示查询并获得缴款码信息后,通过网上支付或银行网点柜台进行缴费。
准考证打印时间:全国统一
考试时间:全国统一
各个考点地址和联系方式:
贵州考区
报名条件:全国统一
预审结果时间:全国统一
现场确认时间:全国统一
考试费用:每人每科56元,四科共224元/人。
缴费时间:报考人员可于8月10日后登录全国执业兽医资格考试网上信息平台查询审核结果,审核通过的人员于8月10日—8月14日进行网上缴费。
准考证打印时间:全国统一
考试时间:全国统一
各个考点地址和联系方式:
咨询电话:0851-84842823
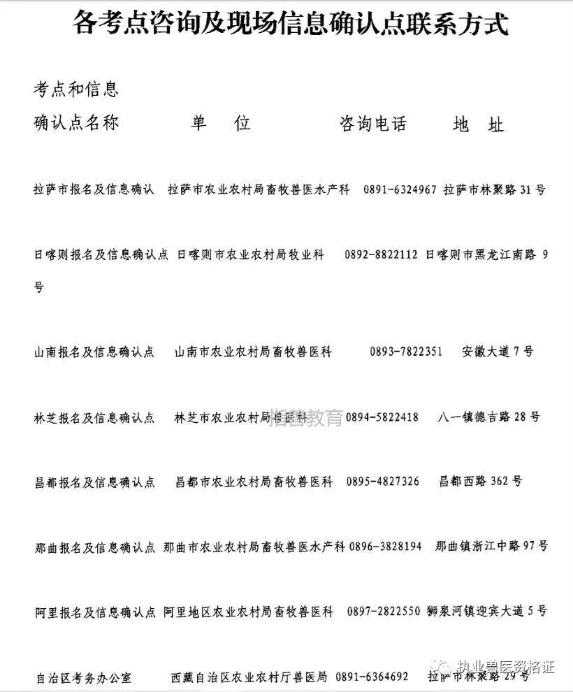
西藏考区
报名条件:全国统一
预审结果时间:全国统一
现场确认时间:全国统一
考试费用:每人每科51元,即每人204元。
缴费时间:2020年8月10日-14日,网上报名成功的考生到报名时选定的地点交纳考试费用,逾期未交费者视为放弃报名。
准考证打印时间:全国统一
考试时间:全国统一
各个考点地址和联系方式:
陕西考区
报名条件:全国统一
预审结果时间:全国统一
现场确认时间:全国统一
考试费用:四科共计244元。
缴费时间:2020年8月10日至8月14日,网上缴费
准考证打印时间:全国统一
考试时间:全国统一
各个考点地址和联系方式:
甘肃考区
报名条件:全国统一
预审结果时间:全国统一
现场确认时间:全国统一
考试费用:四科共计220元。
缴费时间:2020年8月10日至8月14日
准考证打印时间:全国统一
考试时间:全国统一
各个考点地址和联系方式:
青海考区
报名条件:全国统一
预审结果时间:全国统一
现场确认时间:全国统一
考试费用:4个科目合计每人244元。
缴费时间:考试费由各市州考点办公室代收,统一缴至省农业农村厅指定账户,并由省农业农村厅出具收费票据。考生缴费时间为8月10日至8月14日,缴费地点为各市州考点办公室。未按期缴费将不能生成准考证,一旦缴费概不退还。
准考证打印时间:全国统一
考试时间:全国统一
各个考点地址和联系方式:
地 址:青海省西宁市城西区交通巷4号
联系电话:0971-6141760
宁夏考区
报名条件:全国统一
预审结果时间:全国统一
现场确认时间:全国统一
考试费用:四科合计204元。
缴费时间:2020年8月10日至8月14日,由考点办公室代收考试费用,考生一旦报名缴费后,概不退还考试费用。考试费用由考点办公室代收。
准考证打印时间:全国统一
考试时间:全国统一
各个考点地址和联系方式:
宁夏考区办公室: 0951-5169962
银川考点办公室: 0951-4105420
石嘴山考点办公室:0952-2688133
吴忠考点办公室: 0953-2123829
固原考点办公室: 0954-2028917
中卫考点办公室: 0955-7065875
新疆考区
报名条件:全国统一
预审结果时间:全国统一
现场确认时间:全国统一
考试费用:兽医全科类为219元/人(其中综合知识考试费204元,报名费15元)。
缴费时间:2020年新疆考区实行网上缴费。资格审核通过的人员登录中国兽医网(www.cadc.net.cn)全国执业兽医资格考试网上信息平台,点击“自助平台”内的考试缴费功能,按规定缴费。
准考证打印时间:全国统一
考试时间:全国统一
各个考点地址和联系方式:
乌鲁木齐市
市农业综合行政执法支队(1201室)
0991-4640836
乌鲁木齐市水磨沟区准格尔街299号益民大厦12楼。
昌吉州
州农业农村局兽医科
0994-2343463
昌吉市北京北路45号
克拉玛依市
市动物卫生监督所(308室)
0990-6287036
克拉玛依市通讯路副10号
喀什地区
地区动物疾病控制与诊断中心办公室
0998-2525060
喀什市亚贝希路11号三楼
阿勒泰地区
地区动物疾病控制与诊断中心
0906-7600707
阿勒泰市金山路七道巷18号三楼
哈密市
市农业农村局局兽医科504室
0902-2268229
哈密市建国南路5号
克州
州畜牧兽医局兽医科
0908-4222900
阿图什市帕米尔路东35号院三楼
塔城地区
地区畜牧兽医局兽医科(707室)
0901-766658
塔城市辽塔新区六合创业大夏E区7楼
吐鲁番市
市动物疾病控制与诊断中心办公室
0995-8551058
吐鲁番市高昌北路448号
巴州
行政服务大厅州畜牧兽医局服务窗口
0996-2035325
库尔勒市延安路市民服务中心
阿克苏地区
地区畜牧兽医局207室
0997-2191005
0997-2190028
阿克苏市友谊路西巷7号二楼
伊犁州
州动物卫生监督所305室
15999262896
伊宁市胜利北路181号
博州
州畜牧兽医局兽医医政药政科
0909-7681809
博乐市北京南路13号(南城区)
和田地区
和田地区农业综合行政执法支队医政兽药科
0903-2029865
和田市纳尔巴格街道台北西路阿瓦巷67号
石河子市
石河子市畜牧兽医局20524室
0993-2012185
石河子市北三东路1号市党政服务中心西附五楼
第一师(阿拉尔市)
第一师畜牧兽医工作站
0997-4673306
阿拉尔市军垦大道1731号农科中心
第三师(图木舒克市)
市畜牧兽医站(疫情信息报告室)
0998-6296162
图木舒克市前海东街11号一楼
第六师(五家渠市)
六师五家渠市畜牧兽医工作站(426室)
0994-5713685
五家渠市北海东街802号农水大厦4楼
新疆考区办公室咨询电话:0991-8523606、4641491。
云南考区
报名条件:全国统一
预审结果:全国统一
现场确认:全国统一
考试费用:费用为184元(46元/科,共四科)。
缴费时间:2020年8月11至8月15日
准考证打印时间:全国统一
考试时间:全国统一
各个考点地址和联系方式:
黑龙江考区
报名条件:全国统一
预审结果:全国统一
现场确认:现场确认时间为8月3—5日,哈尔滨市香坊区哈平路243号(黑龙江省动物疫病预防与控制中心)
考试费用:4科合计每人224元。
缴费时间:2020年缴费时间为8月10日到14日。
准考证打印时间:全国统一
考试时间:全国统一
各个考点地址和联系方式:
1、黑龙江省动物疫病预防与控制中心(省考区办公室)地址:哈尔滨市香坊区哈平路243号
2、联系电话:
045186383622
045186383566
3、微信公众号:搜索“黑龙江执业兽医”或者扫描下方二维码关注。
上海考区
报名条件:全国统一
预审结果:全国统一
现场确认:必须现场确认,
现场确认时间为8月3日至8月5日,现场确认地点为上海市闵行区吴宝路7号7楼。考生现场确认时,应提交以下材料:
1、本人有效身份证件原件及2份复印件;
2、毕业证书原件及2份复印件;取得国(境)外学历的,还应提供教育部留学服务中心出具的学历学位认证书原件(或带有电子签章的电子版认证书)及2份复印件;
3、凭职称报名的人员,应提交专业技术职称证书原件及2份复印件。
考试费用:上海考区一直不收费用,今年也不收费。
准考证打印时间:全国统一
考试时间:全国统一
各个考点地址和联系方式:
上海考区考务咨询电话:4008209291。
湖北考区
报名条件:全国统一
预审结果:全国统一
现场确认:全国统一
考试费用:湖北考区执业兽医资格考试今年将继续沿用现场缴费方式,收费标准为200元/人【详见原《湖北省畜牧兽医局关于全省执业兽医资格考试收费标准有关情况的通知》(鄂牧医函〔2017〕26号)】。省考区委托各考点代收考试费。各地收齐考试费后,按省考区办提供的非税账户直接汇入省财政。报考人员可于8月3日后登陆全国执业兽医资格考试网上信息平台查询报名资格审核结果。审核通过人员,请于8月10日至14日携带身份证到其本人所选定的报名考点(联系电话及地址见附件2)办公室进行现场缴费。
缴费时间:2020年8月10日至8月14日
准考证打印时间:全国统一
考试时间:全国统一
各个考点地址和联系方式: